Consejo puede, en ocasiones, especificar requerimientos que se alejen de algunos aspectos del . Marco Conceptual.Si el Consejo hace esto, explicará esta falta de observancia en los Fundamentos de las Conclusiones de esa Norma. El . Marco Conceptual. puede revisarse periódicamente, a partir de la experiencia que el Consejo haya adquirido.. A continuación, encontrará la versión actualizada del Marco Conceptual y las Normas, que corresponden al "Anexo técnico compilatorio y actualizado 1 - 2019, de las Normas de Información Financiera, Grupo 1" del Decreto 2420 de 2015, incorporado por el Decreto 2270 de 2019 y modificado por los decretos 1432 de 2020, 938 de 2021 y 1611 de 2022.
Mapa Conceptual NIIF PDF

Mapa conceptual del marco conceptualy niif 1

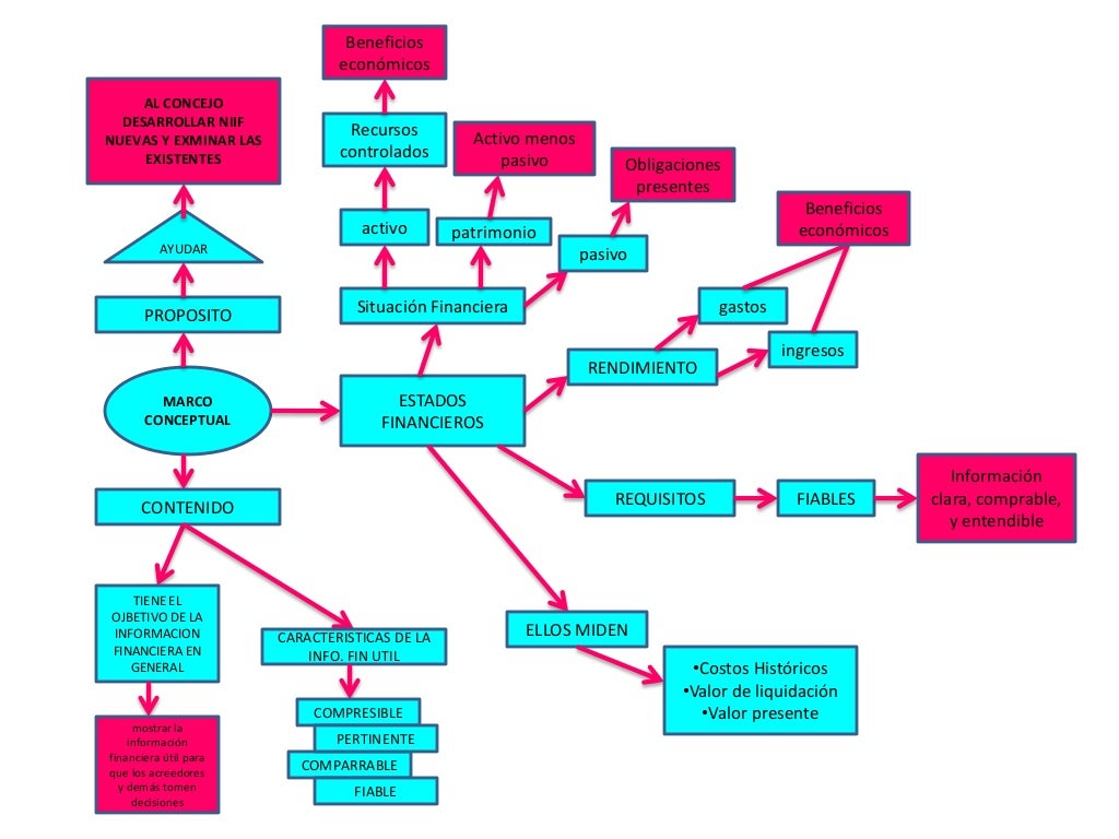
4. Que es el marco conceptual de las NIIF, cuál es su propósito, su alcance.

Mapa conceptual del marco conceptualy niif 1

Mapa Conceptual Niif Pdf Normas Internacionales De Informacion Reverasite
Marco Conceptual de las NIIF para pymes MindMeister Mapa Mental
![Marco Conceptual de las NIIF [PDF Document] Marco Conceptual de las NIIF [PDF Document]](https://static.fdocuments.es/img/1200x630/reader017/html5/js20191124/5dda4cde73530/5dda4cdee372a.png?t=1626863242)
Marco Conceptual de las NIIF [PDF Document]
Marco Conceptual de las NIIF.pdf Beneficio (economía) Contabilidad

MARCO CONCEPTUAL DE LAS NIIF Mind Map
Mapa Conceptual Niif PDF normas internacionales de INFORMACION FINANCIERA Economias
Las Niif y El Marco Conceptual normas internacionales de INFORMACION FINANCIERA Economía

Marco conceptual niif

Mapa conceptual de las NIIF ¡Guía paso a paso!
NIIF 1 Mapa Conceptual

Mapa Conceptual Del Marco Conceptual De Las Niif Mapa vrogue.co

Marco conceptual de las NIIF. YouTube
Mapa Conceptual de las NIIF Estado financiero Contabilidad
MARCO CONCEPTUAL NIIF INTERNACIONAL NIIF

MARCO CONCEPTUAL NIIF 1
Marco conceptual de las NIIF Mind Map
El propósito del Marco Conceptual es: 1. ayudar al Consejo en el desarrollo de futuras NIIF y en la revisión de las existentes; 2. ayudar al Consejo en la promoción de la armonización de regulaciones, normas contables y procedimientos asociados con la presentación de estados financieros, mediante el suministro de fundamentos para la.. El Marco Conceptual proporciona el fundamento para elaborar Normas que: (a) Contribuyen a la transparencia mejorando la comparabilidad y calidad internacional de la información financiera, permitiendo a los inversores y otros partícipes del mercado tomar decisiones económicas con información.